近日,我校喀斯特研究院周江教授团队在Nature旗下期刊《Communications Biology》和进化生物学领域权威期刊《Molecular Ecology》分别在线发表了题为“Evolutionary history of Chinese cavefishes parallels paleogeoclimatic and river capture processes”和“Phylogeomics Reveals Ancestral Introgression and Paleogeoclimate Co-Facilitated Speciation and Diversification of Chinese Endemic Cavefishes”的研究论文。

洞穴鱼类是解码地质演化的独特窗口,地质过程深刻驱动了生物多样化,重建物种谱系地理可为地质演化提供重要线索。洞穴是独特的地下生态岛屿,通过水系与地表相连,而洞穴鱼类作为适应黑暗世界的典型代表,其生物地理动态可反向揭示洞穴演化历史。然而,相关研究多局限于单一类群,在全球变暖导致洞穴干旱与地下水补给减少的威胁下,加强地下生物多样性及其演化起源研究已刻不容缓。中国西南地区虽是全球生物多样性热点和我国生物多样性优先保护区域,但因调查与系统研究不足,洞穴鱼类的多样性被严重低估,演化历史与适应机制尚不清晰,温暖气候对物种爆发的影响也仍是未解之谜。因此,对多个洞穴鱼类支系开展综合演化分析,不仅有助于预测它们在全球变暖下的响应轨迹,更将为适应性保护策略提供关键科学支撑。
为解决多样化过程与适应性机制这两个核心问题,该研究团队基于近18年的野外调查工作和前期基础,整理了中国洞穴鱼类的物种名录,并重建了迄今覆盖范围最广的系统发育框架,涵盖10个支系、共208个物种。基于化石与二次校准定年方法,该研究估算了中国洞穴鱼类的起源时间与多样化动态,并揭示了珠江与长江之间的水系连通历史。此外,在全基因组测序的基础上,进一步评估了渐渗与不完全谱系分选这两种重要遗传模式对代表性类群——高原鳅属演化历史的影响。

中国洞穴鱼类的多样化模式
第一项研究揭示了中国洞穴鱼类的起源与多样化历史——淡水鱼类约在4400万年前开始定殖于洞穴,中国洞穴鱼类物种形成以原位多样化为主导,始于~43.20百万年(Ma),在~35Ma和18Ma前显著加速,并于8.3Ma、2.5Ma和1.5Ma达到峰值。不同流域单元呈现出相异的多样化格局。珠江与长江流域之间的扩散始于~24.1Ma,在约21.0Ma、13.0Ma和9.6 Ma明显增强,并在~13Ma、5Ma和2Ma达到峰值。研究推测,中国西南地区的水系自始新世晚期至更新世早期经历了阶段性发育,珠江与长江流域之间的连通性于渐新世晚期(~26 Ma)建立。中国洞穴鱼类的起源与多样化,与晚始新世以来构造运动及季风驱动下的气候变迁所塑造的喀斯特地貌演化密切相关。这些认识对于在当前气候变化背景下制定针对这些独特栖息地的保护策略具有重要意义。

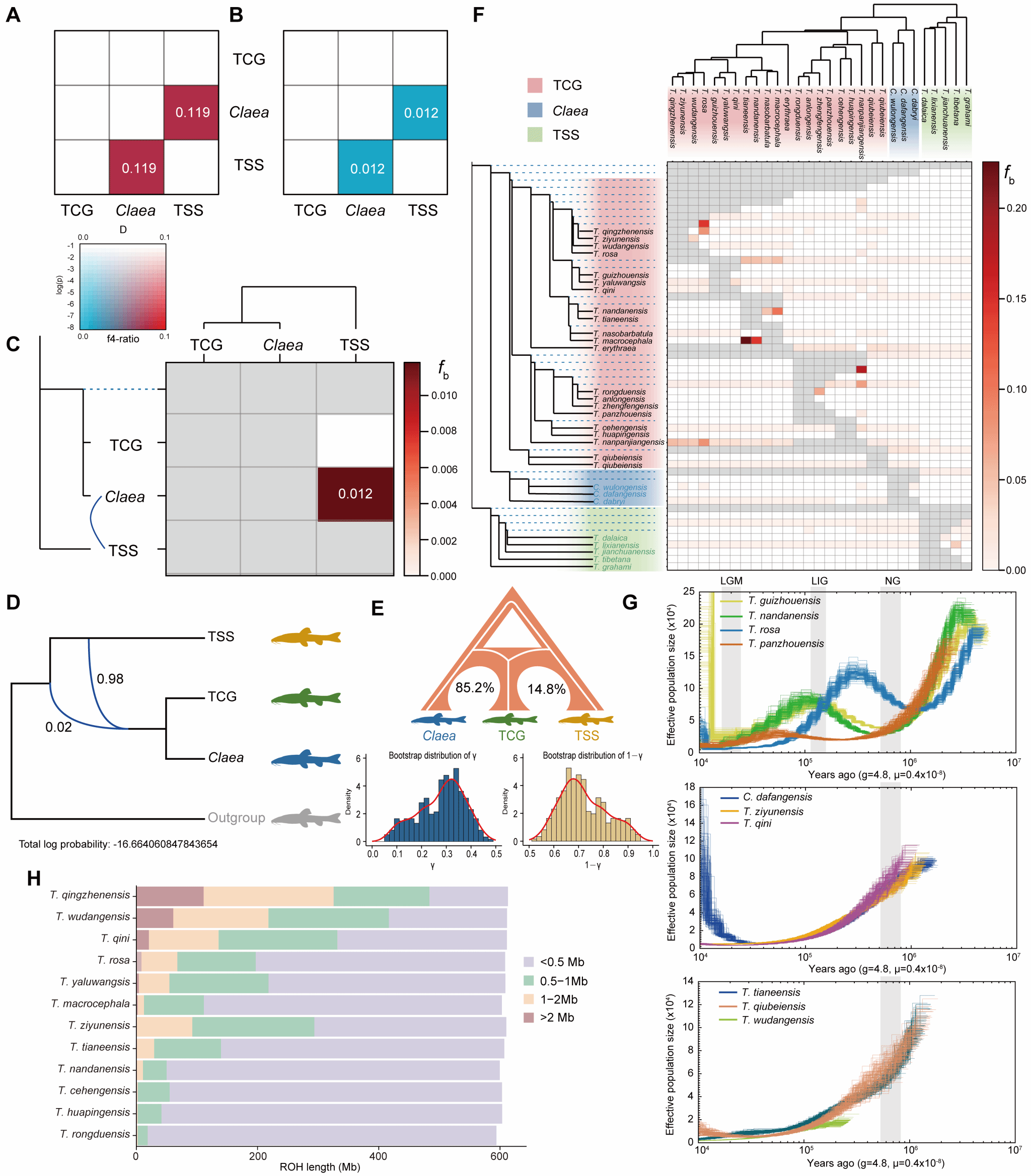
渐渗和不完全谱系分选对洞穴高原鳅系统发育模式的影响及群体演化历史
第二项研究解析了穴居高原鳅的演化历史与适应性遗传特征。高原鳅属(Triplophysa sensu lato)中的洞穴类群是中国西南喀斯特地区特有的洞穴鱼类,表现出高度的多样性和快速演化特征,是喀斯特地貌演化过程中物种快速形成的典型潜在案例。研究团队通过对24个物种进行全基因组重测序分析,探讨了该洞穴类群多样化和快速辐射的演化历史。通过不同方法重建系统发育关系,并量化基因渐渗程度,结果共同证实了该洞穴类群与山鳅属之间以及其内部物种之间存在广泛的历史基因流。在该类群普遍存在系统发育冲突的背景下,种间渐渗的作用远大于不完全谱系分选。渐渗水平最高的基因组区域富集在与洞穴生活适应表型相关的生物学过程,如昼夜节律行为、表型可塑性、脂质代谢、氧气运输和繁殖等。群体历史动态重建进一步表明,古地理气候因素与该类群独特的遗传属性共同作用,可能促进了奠基者效应、近交以及随后有效种群规模的下降,并形成了两种不同的种群演化轨迹。此外,该研究表明,穴居高原鳅的起源与物种形成过程与青藏高原的快速隆升及伴随的气候转型密切相关,并识别出谱系分化的三个阶段,其特征为构造—气候相互作用驱动的交替加速与减缓,这些变化与亚洲主要的造山事件和季风周期同步发生。
这两项研究的发现,有助于深化对中国洞穴鱼类多样性演化与适应性机制的理解,为以洞穴鱼类为代表的地下生物群的保护,以及西南岩溶国家公园的建设提供重要的科学指导与决策依据。
我校周江教授为上述两篇研究论文的唯一通讯作者,课题组已毕业硕士研究生罗涛(现云南大学在读博士研究生)为论文第一作者。我校邓怀庆教授、其指导的硕士研究生肖明远、廖梅、王佳佳以及贵阳康养大学肖宁教授参与了该项研究。相关研究工作得到国家重点研发计划(2022YFF1301502)、中国科学院战略性先导科技专项(XDB31000000)以及贵州师范大学学术新苗基金项目(黔师新苗[2021] 20)的资助。
论文一全文链接:https://www.nature.com/articles/s42003-026-09881-8
论文二全文链接:https://onlinelibrary.wiley.com/doi/10.1111/mec.70306